Your Instagram isn’t the problem.
The strategy is.
Get a free, honest audit of your Instagram profile — tailored for beauty, wellness & creative brands.
You’ll receive: profile fixes · content gaps · bio upgrades · content ideas.
I personally review your profile and send a clear, actionable breakdown — no AI, no templates.
Social media is an essential platform for everyone and every business in the world today.
What started with Facebook has now extended to Instagram.
With the highest number of active users and engagements, Instagram is one platform that has become the giant of the social media world in recent years. However, this has also created an extremely competitive space for businesses.
While there are many articles out there that tell you how to grow your Instagram account, there is very little information on what not to do — if you already have a successful Instagram account.
At You Decode Design, we noticed this gap, which is why we have compiled a list of things to avoid in order to maintain your Instagram success.
1. Not Having A Strategic Plan
“I can’t believe I did THAT!”
Every entrepreneur has a moment when everything seems to fall apart.
You post, you engage, and yet… crickets.
Days turn into weeks, and your follower count starts to dwindle. What went wrong?
Too many of us ignore the basics. Posting without purpose?
It’s a recipe for disaster.
You can have all the dazzling content in the world, but if it doesn’t resonate with your audience, you’re shouting into the void.
Here’s the truth: generic posts are a death sentence for your reach. It’s like hosting a grand party with no guest list. You’re out there, but nobody’s showing up.
Well, if you’re running an Instagram business page, having a plan is crucial.
A clear plan would help you like a map — where you clearly know your destination.
A solid plan will define goals that you are trying to reach — furthermore it will help you better understand your competition — making you post content that stands out.
Without this, you are more likely to post random and irrelevant content, which will make your account look unorganized. This will indirectly confuse your followers and ultimately lead to poor engagement.
A strategic plan empowers you to articulate your purpose, brand statement, vision, and objectives on Instagram, providing clear guidance on effectively delivering your content.
So, ask yourself: Who are my followers? What do they like? Who else is posting similar things on Instagram? What makes me different?
Action: Make a targeted content plan. Use relevant keywords in your bio, profile, and captions is crucial for improving searchability. Research shows that profiles optimized with keywords rank higher in searches, making it easier for your target audience to find you.
Use post/reels & stories strategically in your plan.
Stories are a powerful tool for engagement, but dumping them all at once can reduce their impact.
Instagram gurus recommend spacing them out for consistent engagement throughout the day.
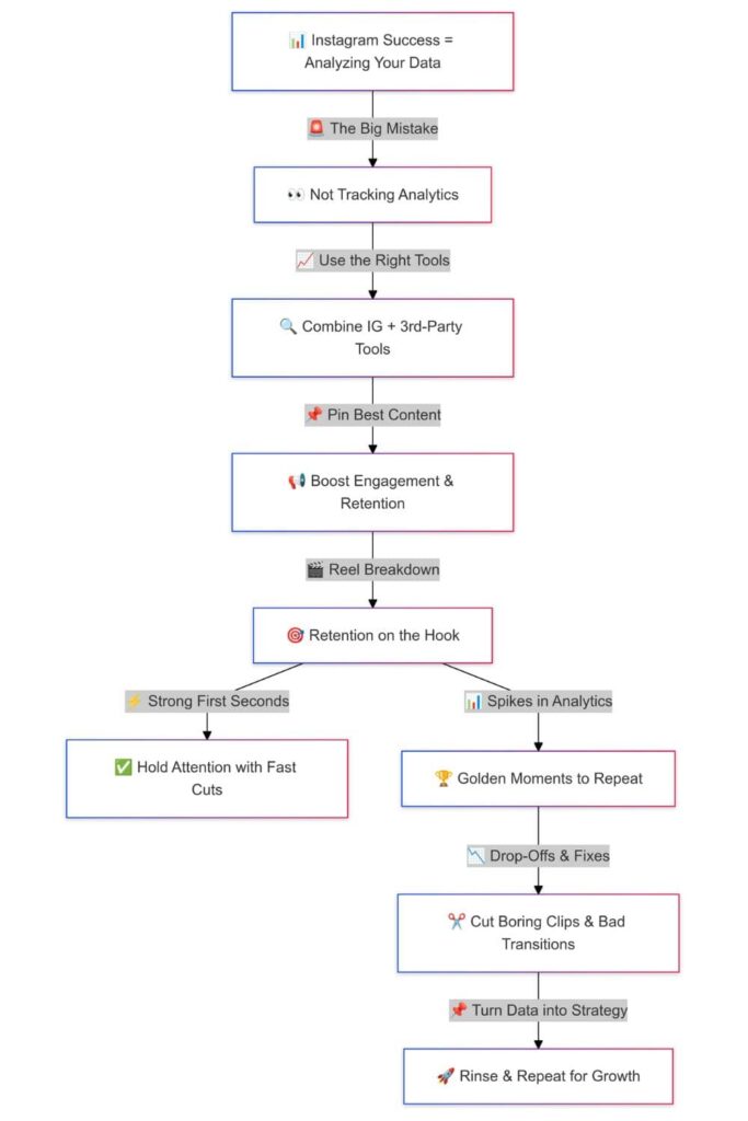
2. Not Paying Attention to Analytics And Metrics

One big mistake many social media managers, small business owners and Instagram influencers make is not looking at the numbers behind their posts.
Keeping an eye on Instagram analytics and metrics gives you a good idea of how well your posts are doing.
By not keeping an eye on your analytics, you’re missing out on some of the best ways to grow your presence on Instagram and not taking advantage of important information that is bound to help you improve.
Now with that said, it is a good idea to combine instagram built-in analytics with third-party analytics tools. This will help you better understand and improve your performance over time.
Action: After analysis, pin the right content.
Pinning your best-performing reels and posts is an effective way to showcase your work and attract new followers. Research shows that profiles with pinned content have better retention and engagement rates.
Let’s dig deeper into the reel analysis:
If you want your Instagram Reels to actually work? Stop guessing. Start analyzing.
Here’s how to break down your performance like a pro:
Retention on the Hook
The first few seconds are make-or-break. If your retention isn’t 100% at the start, people are bouncing too soon. That’s a red flag.
Why? Because your secondary hook might be missing. The first second grabs attention, but the next few seconds need to hold it. If viewers drop off within 4 seconds, you either:
- Didn’t deliver on your promise fast enough.
- Lost them with weak pacing.
- Had a confusing or slow transition.
Fix it: Make your intros tighter, use fast cuts, and reinforce your hook visually.
Spikes in Analytics: The Goldmine
Ever seen random spikes in your viewer retention graph? That’s people rewatching specific moments. These are the golden moments in your content.
Your job? Figure out why.
Spikes happen when:
- A strong trigger word grabs attention.
- The pacing shifts, making a moment feel dramatic.
- A cool effect, sound, or edit makes people stop and rewatch.
Fix it: Identify these moments and repeat what works. Double down on similar techniques in future content.
Drop-offs and Where You Lost Them
If retention dips hard at a specific point, something killed the vibe. Common reasons:
- A boring or unnecessary clip.
- A slow transition.
- A CTA that came too early.
Fix it: Watch the exact moment where retention drops and cut it out in the next version.
How to Actually Use This Data
Instagram’s analytics give you everything you need. Just check:
- Retention graph: Where do people leave? Where do they stay?
- Shares & Saves: Did your Reel get passed around or forgotten?
- Comments & DMs: What are people saying? Are they asking for more?
Once you see what’s working, rinse and repeat.
Because if you’re not analyzing, you’re just hoping. And hope won’t get you viral.
Now go fix your Reels.
3. Over Use Of Hashtags
A great way to appear to more people on Instagram is undoubtedly the right way of using Hashtags. They help your posts reach more people.
However, using too many hashtags can be bad for your page. It might make it look like you’re just trying to get attention.
You can use up to 30 hashtags on Instagram, but it’s best to use only a few. It’s good to use hashtags that fit your content.
It’s best to use a mix of different types of hashtags. For example, use ones that are popular, related to your brand, or specific to your topic.
But don’t use ones that don’t fit your post and don’t use way too many hashtags in one post. This will confuse people who are seeing your posts.
Let me share a smart hashtag strategy that gets you seen by the right people:
The Perfect Hashtag Formula
- 4 Post-Specific Hashtags: Describe your video directly.
- 4 Niche-Relevant Hashtags: Target your ideal audience.
- 3 Broad Hashtags: Expand visibility to a larger crowd.
Example: #PerfectBrows #PMUArtist #BeautyBusiness #LaserResults
Why This Works
- Post-specific hashtags make sure your content lands in front of people searching for exactly what you posted.
- Niche-relevant hashtags connect you with your industry’s audience, keeping engagement high.
- Broad hashtags push your content to a wider audience without getting lost in the noise.
Pro Tip:
Avoid using the same hashtags on every post. Instagram deprioritizes repetitive strategies. Rotate them based on content and trends.
Use this strategy, track your insights, and watch your reach explode.
Action: Use a mix of popular and niche-specific hashtags. Make ten distinct set of 5 hashtags each, and then use them in rotation.
4. Not Engaging With Followers
If you are someone who really wants to make a name for your brand, then curating great content is not enough. One thing that is of equal importance is engaging with your followers.
Instagram is unlike any other social media platform; it’s not a one-way channel; it is a social conversation, which is and should be the whole point of a social media platform.
If you are losing followers on Instagram, it’s probably because you are not engaging enough with your followers.
Action: Just replying to comments or messages isn’t sufficient to build a strong bond with your followers. It would make a whole lot of difference if you used Instagram stories the right way.
Like using this feature to ask questions or conducting polls, doing something that would spark interest and involvement.
Not to mention, Instagram Live — this feature is a great way to interact with your followers by answering their questions and interacting in real-time.
This not only creates a positive image about your brand but also takes your brand to another level.
Remember, the more people interact with your content, the more Instagram pushes it to others.
Now Why Comment-for-Comment Works?
The Instagram algorithm prioritizes posts with higher engagement in the first 60 minutes (micro-test phase).
By leaving comments on your followers’ posts, they are likely to return the favor, which boosts your engagement score.
Result: Your post is shown to a larger audience.
Start Conversations in Your Comments
- Leave Your Own Comment: Kickstart the conversation under your own post.
- Example: “Who else is skipping waxing after seeing this?”
- Ask Questions That Spark Responses:
- Example: “Which brow shape do YOU prefer? 1 or 2?”
Micro-Engagement on Stories
Polls, sliders, and quick “Yes/No” questions boost your views.
- Example: “Who needs a spray tan before the weekend? Me/Yes please!”
Master these strategies, and watch your engagement.
5. Targeting Everyone On Instagram
Are you someone who is currently using a broad-spectrum approach with your advertising. In an attempt to capture the attention of individuals utilizing computers, smartphones, or Internet connectivity indiscriminately?
This strategy, although seemingly comprehensive, lacks the precision necessary for best results — it’s wiser to refine your focus.
Consider those who are already engaged with your brand or have the potential to be. Direct your efforts toward this specific audience ( Go deeper than the age, gender and dig into pain points, goals, interest and hobbies). You need to make an ideal customer persona so you resonate with that person.
Your every post should make them say, “They’re talking about me. How do they know that?”
Your advertising campaigns will be more successful if you target a specific audience, resulting in more meaningful leads.
Rather than aiming to appeal to everyone, customize your approach to resonate with the right audience.
6. Not Enough Use Of Reels
If you’re still hesitating on short-form video, you’re missing out—big time.
TikTok, Instagram Reels, and YouTube Shorts aren’t just trends; they’re the dominant way people consume content.
In fact, 80% of consumers prefer watching a brand’s video over reading a blog, and short-form videos have the highest ROI of any content format (HubSpot, 2024).
It’s the Fastest Way to Build Trust
People buy from those they trust, and trust is built through connection.
Short-form videos let your audience see you—the way you talk, your expressions, your energy.
In just a few seconds, they can decide whether they like you, and more importantly, whether they trust you.
Studies show that 58% of consumers feel more connected to a brand after seeing them in video content (Sprout Social, 2024).
That’s a trust factor you can’t get from static posts alone.
Want Proof? Look at Buying Behavior
A stranger lands on your profile, watches a few of your videos, and suddenly, they feel like they know you.
That connection leads to action.
Research from Wyzowl (2024) shows that 73% of consumers are more likely to purchase a product or service after watching a short-form video about it.
Compare that to months of writing posts that struggle to gain traction.
Bottom line?
Video isn’t optional anymore.
It’s the most effective way to grow your brand, build trust fast, and convert casual viewers into loyal customers.
Many businesses mistakenly believe that posting professional images on Instagram is sufficient for enhancing their online presence.
However, they often overlook a crucial aspect: videos. Incorporating videos tailored to your business is paramount for maximizing online success.
Posting videos are not only best for Instagram’s algorithm, but they also promote growth when shared on other platforms like Facebook.
Engaging with relevant videos help you attract the attention of users that are potential clients.

7. Not Knowing The Best Days And Times For Posting
Getting your audience engaged is a big deal on Instagram because it helps boost your visibility and interactions without paid promotion.
A renowned marketing research company found out the prime moments for B2C businesses to post on Instagram.
Here’s the breakdown:
Best hours to post: 9:00 am, 8:00 am, 10:00 am, 12:00 pm, and 3:00 pm
Worst hours to post: 2:00 am, 3:00 am, 4:00 am, 11:00 pm, and 5:00 am
Top three best days: Tuesdays, Wednesdays, and Fridays
Top three worst days: Sundays, Saturdays, and Thursdays
For B2B, the pattern is quite similar with most activity around lunchtime or after work.
However remember, this is a general guideline, not an absolute rule. Luckily, there are plenty of third-party tools available to help you figure this out.
These Social Analytics tools give insights into how your followers interact with your posts and when they’re most active.
With these tools, you can compare your performance with competitors, check their follower counts, posting schedules, and engagement metrics like hashtag usage. Then, you can adapt similar strategies for your own account.
It is suggested to post two feed posts per week and two stories per day as an ideal strategy for growing your following. However, you might need to adjust based on your audience’s preferences.
Consistently sharing valuable content on Instagram, especially at optimal times, is key to managing your social media effectively.
8. Not Keeping Up With Trends
Everyone knows about the typical Instagram blunders that can hinder growth on the platform.
Nevertheless, staying up to date with trends is essential on this most used social media platform. This particular social media platform operates at a rapid pace, acting more like a trendsetter where new trends and memes surface constantly.
Instagram trends aren’t exclusive to influencers; social media managers should keep up with trends that align with their brand identity. This is bound to help in growing their Instagram account and follower base.
An example is, that incorporating images of trending topics alongside your brand statement can present your brand in a trendy light. This strategy can effectively engage your audience and prompt action.
9. Neglecting ROI And Blog Absence
Blindly pouring funds into marketing strategies without assessing the ROI is a risky move. Without ROI measurements, you’re left in the dark about your campaign’s success.
Stick to what works, and adapt or discard what doesn’t. Determine your campaign goals and calculate ROI accordingly to gauge success accurately.
Similarly, overlooking the importance of a blog on your website is a missed opportunity. Blogs or websites let you engage with potential clients and provide a unique platform for creative interaction with your followers.
Allow comments to increase participation, and simply combine your blogs with social media accounts for greater reach.
Struggling to maintain daily social media posts? Share links to your blog content instead — it’s an effective way to keep all your platforms active and engaging.
10. Not Leveraging Instagram ALT Text
Many people don’t make the most of Instagram’s alt text feature, but it can really boost how well your posts do.
When you write alt text with keywords that match what your post is about, Instagram can understand it better and show it to the right people.
Alt text is also there to describe your images and videos for people who use screen readers. Adding good descriptions not only helps them but also improves your chances of showing up in search results.
You’ve probably seen photo IDs in captions – they serve the same purpose as alt text. Instead of repeating what you’ve said in alt text, try to describe your image differently in your caption and use keywords there too. It’s a good idea to use both alt text and photo IDs whenever you can.
Here are Six tips to get the most out of your alt text and photo IDs:
- Use keywords naturally – don’t force them.
- Be descriptive but keep it short.
- Make sure what you’re saying matches the picture.
- If there’s any text in the image, quote it in your description.
- Skip phrases like “a photo of” or “a video of.”
- Keep your descriptions brief, aiming for under 100 characters.
11. Not Following Instagram’s Latest Updates
Instagram’s algorithm continually integrates new features to enhance its platform. Marketers prepared to embrace such updates stand to benefit greatly in terms of growth, engagement, and increased reach.
For instance, brands that quickly incorporated the widely popular Instagram Reels feature experienced a surge in their engagement metrics upon posting Reels content.
Action: Never overlook or shy away from using new features, but rather to utilize them to analyze how they can enhance your Instagram performance overall.
Grow And Maintain Your Instagram With You Decode Design
Instagram is perhaps the best platform to grow your brand and connect with your audience. To excel on the platform, you need to create a strategic plan to craft your Instagram growth strategy.
With all that said, it is extremely important to have a strategy that will get you the growth first. This is something that many businesses struggle with.
But worry not! We at You Decode Design are here to help. With thousands of clients worldwide, we understand the digital space better than ever.
We not only take care of your Instagram but also look into every aspect that can elevate your business in the digital world.
So say goodbye to hours and hours of work just for one post — Leave it to You Decode Design. We at YDD understand what is best for your business.
We will take care of the designing, posting, analytics, and everything else — all you need to do is look at the report at the end of every month
